友情链接 返回
-
最新版!中小学生竞赛活动“白名单”公示
-
11日,教育部官网公示了《2025—2028学年面向中小学生的全国性竞赛活动名单》(俗称“白名单”),共47项竞赛。和此前教育部发布的《2022—2025学年面向中小学生的全国性竞赛活动名单》相比,
今年的新名单中包括五大学科竞赛在内的31项竞赛活动得以保留;
“全国中小学信息技术创新与实践大赛”等13项活动被取消;
同时新增了“全国青少年人工智能大赛”在内的16项科学素养、人文素养、艺术体育类竞赛活动。
取消活动的具体名单如下:

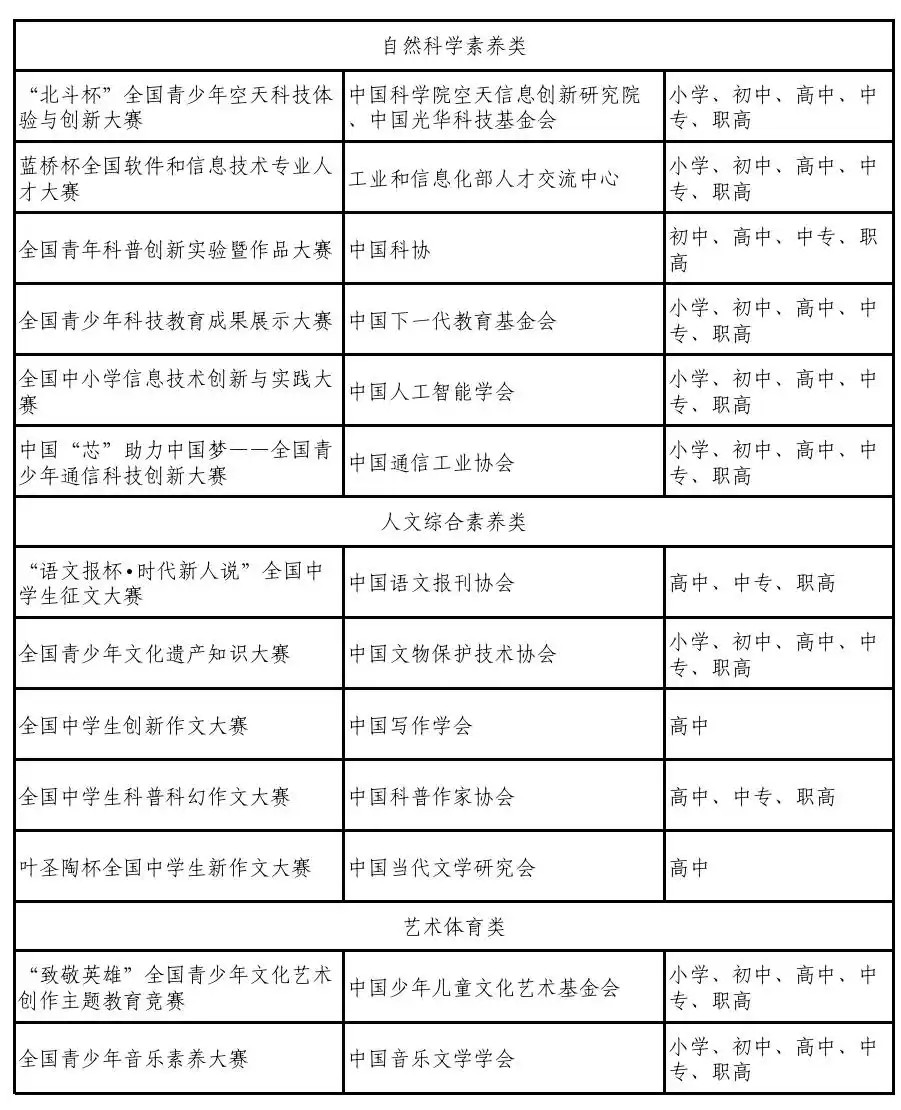
新增活动的具体名单如下:

教育部官网公示内容显示,47项竞赛举办时间原则上为2025年9月至2028年8月,在此期间每学年举办不得超过1次,累计不超过3次。公示期为2025年9月11日至17日。
《2025—2028学年面向中小学生的全国性竞赛活动名单》

提醒广大学生家长:参加面向中小学生的全国性竞赛活动务必认准“白名单”,不要参加违规竞赛,谨防上当受骗,遭受损失。
-
